摘要:在全国抗击新冠肺炎疫情的关键时刻,知识产权工作者积极行动,挖掘分析专利情报,发布《新型冠状病毒肺炎防治用中药专利情报》,发挥专业优势,与科研工作者一道同心战“疫”!
近日,习近平总书记在北京考察新冠肺炎防控科研攻关工作时强调:“要加快药物研发进程,坚持中西医结合、中西药并用,加快推广应用已经研发和筛选的有效药物,同时根据一线救治需要再筛选一批有效治疗药物,探索新的治疗手段,尽最大可能阻止轻症患者向重症转化。”国家卫生健康委员会自第三版新冠肺炎诊疗方案开始纳入中医治疗方案后,不断完善优化中医药防治新冠肺炎的药物和方剂,从预防到危重症和恢复期,中医药全程参与救治和康复。实践证明,中医药在这场重大疫情攻坚战中彰显了独特优势,发挥了不可替代的作用,与西医优势互补、协同发力,取得了良好的临床效果。
科学防治离不开科技支撑,广大中医专家在疫情中全力以赴开展科研攻关,依托各自研究特色,从古代经典名方中汲取精华,结合临床诊疗的方案,迅速提出中医方案,为推进科学防控、科学救治发挥了重要作用。随着中医药治疗在疫情防控中的广泛使用和不断推进,中医药对新冠肺炎的防治取得了许多创新成果,及时把相关创新成果的专利信息进行梳理和分析,一方面有利于科研工作者更快速地利用专利情报挖掘和筛选更有效的药物,另一方面也有助于启发研发人员加强创新成果的专利保护。
基于此,国家知识产权局组织业务骨干,以国家卫生健康委发布的《新型冠状病毒肺炎诊疗方案(试行第六版)》(以下简称《诊疗方案》)为主线,对用于医学观察期的推荐中成药、以及用于临床治疗期的基础方剂、推荐处方和推荐中成药相关专利信息进行梳理分析,重点阐述推荐处方和推荐中成药的专利技术路线和进行重点专利信息分析,试图为中医药科研工作提供有益参考。
本报告中所涉及的中药均来自《诊疗方案》推荐用药,主要为中医药科研人员研发参考所用,不构成防治用药建议。
报告统计发现,与抗病毒相关的中药专利申请共508项,其中中国专利申请301项。在508项申请中,组合物占比62.9%,可见组合物发明是中药领域研发和保护的重点。

基于此,报告对《诊疗方案》中的预防和治疗用的中药组合物(推荐方和中成药)进行研判,从用于医学观察期和临床治疗期的12个推荐中成药和10首推荐处方(其中1首基本方剂)在专利信息中披露的数据进行筛选和分析。12个推荐中成药为:4个口服剂—藿香正气胶囊(丸、水、口服液)、金花清感颗粒、连花清瘟胶囊(颗粒)、疏风解毒(颗粒);8个注射剂——喜炎平、血必净、热毒宁、痰热清、醒脑静、参附、生脉和参麦注射液。
对于医学观察期的推荐用药,报告总结了4个口服中成药的专利申请信息和研究数据,显示连花清瘟制剂具有抗冠状病毒作用,可用于抗甲型H1N1流感病毒、抗甲型H3N2流感病毒、抗SARS病毒和抗中东新型冠状病毒,建议加强对新冠肺炎作用的进一步研发。

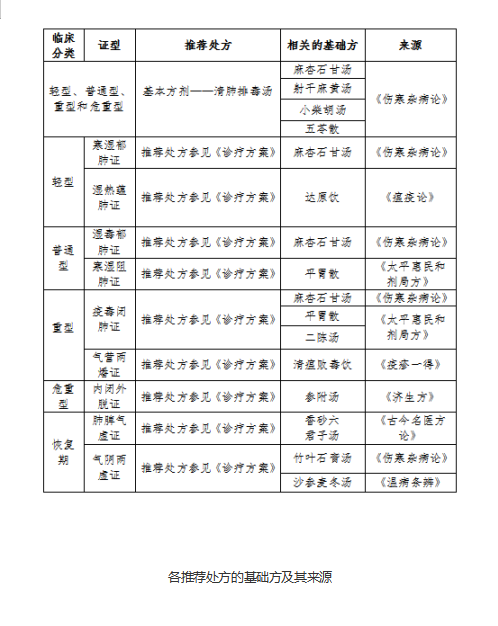
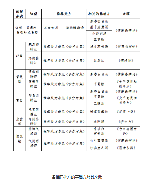
对于临床治疗期的推荐处方,《诊疗方案》给出了10首推荐处方(其中1首基本方剂)和8个中药注射剂,报告通过分析基本方剂和各推荐处方的组方架构,发现其基础方分别源自12首中医古代经典方,也就是说这些推荐处方均为根据中医经典方演化而成。

根据专利申请信息的显示,这些经典方中,具有抗病毒作用的经典方包括麻杏石甘汤、小柴胡汤、达原饮和清瘟败毒散。麻杏石甘汤源自《伤寒杂病论》,为解表清热、宣肺平喘要方,临床常用于治疗呼吸道疾病。与麻杏石甘汤相关的43项专利申请信息表明,其抗病毒作用主要表现为治疗病毒性肺炎、流感和动物呼吸道病毒感染。

小柴胡汤源自《伤寒杂病论》,具有和解少阳,调和气血,扶正祛邪之功效,常用于风寒感冒。现代研究表明小柴胡汤具有抗病毒、调节机体免疫功能等作用。与小柴胡汤相关的59项专利申请信息,包括制备方法、剂型、制药用途、有效部位、检测方法、联合用药、原料药栽培方法等方面的研究和开发。抗病毒方面,CN200710146151通过对照试验证实了小柴胡汤具有抗乙肝病毒作用,其它申请还揭示小柴胡汤具有抗炎、提高免疫力的作用。建议后续研发进一步加强对麻杏石甘汤和小柴胡汤在作用机制和抗新冠病毒方面的深入研究。

对于中药注射剂,报告给出了喜炎平、血必净、热毒宁、痰热清、醒脑静、参附、生脉和参麦注射液的专利技术路径和研发思路,其中,显示喜炎平具有多方面抗病毒活性,并能抗SARS冠状病毒,建议进一步深入研发。

最后,报告给出了一些启示和建议,例如:
对于新复方:加强对中医经典名方的二次开发利用,深入挖掘其潜在的临床价值,进一步开发广谱抗新冠肺炎有效方,同时加强专利保护。
本次新冠肺炎的防治中,国家推荐的10首中药处方大都是以中医经典方为基础演化而成的,一共包含了12首经典名方,反映出经典名方是中医临床的基石,深入挖掘经典名方的当代临床价值具有重要的现实意义。2018年国家中医药管理局通过遴选并公布了第一批100种中医古代经典名方。建议加强对中医经典名方的二次开发利用,将这些名方作为药物研发的重点方向。
已上市的中成药复方:针对抗病毒效果较好的推荐中成药进一步加强研发,重点针对作用机制、拆方研究、新适应症研究等方面着力。
已上市的中药注射剂:研发的重点应针对质量更可控、活性成分更明确的目标,提高安全性和生物利用率。
疫情防控是一场保卫人民群众生命安全和身体健康的严峻斗争,希望报告中所列的专利情报能为一线的科研工作者提供有益参考。我们始终坚信,在党中央的坚强领导下,紧紧依靠人民群众,同心协力、英勇奋斗、共克时艰,我们一定能取得疫情防控斗争的全面胜利。(国家知识产权局新型冠状病毒肺炎防治用中药专利情报课题组)
主办单位:银川市科学技术局 地址:银川市金凤凰区北京中路166号
银川市生产力促进中心 地址:宁夏银川市兴庆区解放东街朝阳巷19号 电话:4006881529 传真:0951-6021932
技术支持:银川方达电子系统工程有限公司 宁ICP备18002109号